综合行政执法制式服装和标志管理办法
第一章 总 则
第一条 为加强综合行政执法制式服装和标志管理,推进规范文明执法,依据党中央、国务院关于深化综合行政执法改革的有关规定,制定本办法。
第二条 生态环境保护、交通运输、农业、文化市场、应急管理、市场监管等综合行政执法制式服装和标志管理适用本办法。
第三条 财政部、司法部负责制定综合行政执法制式服装和标志管理制度,国务院综合行政执法主管部门负责指导协调本领域制式服装和标志管理工作。
县级及以上地方人民政府司法行政、财政部门负责本地区综合行政执法制式服装和标志监督管理工作。
第四条 各地应当按照本办法规定的配发范围、标准和相关技术规范,在预算定额标准以内配发制式服装和标志。不得扩大着装范围,不得改变制式服装和标志式样,不得提高配发标准。
各地应当加强综合行政执法队伍建设,督促综合行政执法人员规范穿着制式服装、佩戴标志,严肃仪容仪表及执法风纪。
第五条 配发制式服装和标志所需经费,由地方各级人民政府纳入本级预算管理,列入综合行政执法部门的部门预算。
第六条 制式服装和标志的采购,原则上由省级及以上综合行政执法部门按照政府采购有关规定组织实施。
第二章 配发范围
第七条 地方各级综合行政执法部门主要履行行政处罚、行政强制、行政检查等行政执法职能的内设或所属执法机构中,取得行政执法证件且直接面向执法对象开展执法工作的在编在职人员配发制式服装和标志,其他人员不予配发。
国务院综合行政执法主管部门派出的执法机构中,符合前款规定的人员配发制式服装和标志,其他人员不予配发。
第八条 已配发制式服装和标志的综合行政执法人员,在履行行政执法职能时应当穿着制式服装、佩戴标志。
第三章 配发种类
第九条 帽类,具体包括:
(一)大檐帽(女士为卷檐帽);
(二)大檐凉帽(女士为卷檐凉帽);
(三)防寒帽(布面栽绒、皮面直毛皮)。
第十条 服装类,具体包括:
(一)常服(含上衣、裤子、衬衣);
(二)执勤服(春秋、冬执勤服,含上衣、裤子);
(三)夏装制式衬衣(长袖、短袖);
(四)单裤、裙子;
(五)防寒服(短款、长款)。
第十一条 鞋类,具体包括:
(一)单皮鞋;
(二)皮凉鞋;
(三)棉皮鞋、毛皮靴。
第十二条 标志类,具体包括:
(一)帽徽(大帽徽、小帽徽);
(二)臂章;
(三)肩章(硬肩章、软肩章、套式肩章);
(四)胸徽(硬胸徽、软胸徽);
(五)胸号(硬胸号、软胸号);
(六)领带;
(七)腰带。
第四章 气候区域和配发标准
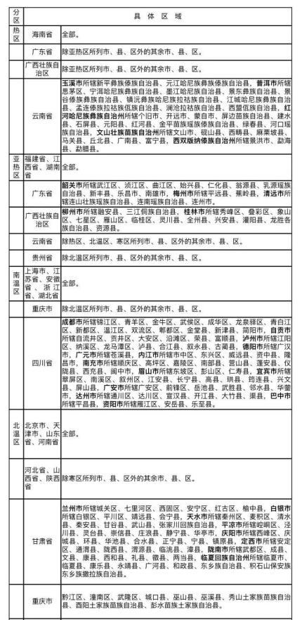
第十三条 气候区域划分为热区、亚热区、南温区、北温区、寒区、高寒区。根据气候区域划分,确定制式服装的配发品种和使用年限。
第十四条 帽类
(一)大檐帽、大檐凉帽(女士为卷檐帽、卷檐凉帽)。
首次男士发大檐帽1顶、大檐凉帽1顶,女士发卷檐帽1顶、卷檐凉帽1顶,热区、亚热区、南温区使用年限4年,北温区、寒区、高寒区使用年限5年,期满换发大檐帽(卷檐帽)1顶、大檐凉帽(卷檐凉帽)1顶。
(二)防寒帽。
南北温区首次发布面栽绒防寒帽1顶,使用年限6年,期满换发1顶。
寒区、高寒区首次发皮面直毛皮防寒帽1顶,使用年限5年,期满换发1顶。
第十五条 服装类
(一)常服(含上衣、裤子、衬衣)。
首次发常服1套(含衬衣2件),使用年限4年,期满换发1套。
(二)执勤服(春秋、冬执勤服,含上衣、裤子)。
热区、亚热区、南北温区首次发春秋执勤服2套、冬执勤服1套,寒区、高寒区首次发春秋执勤服1套、冬执勤服2套,使用年限4年,期满换发春秋执勤服1套、冬执勤服1套。
(三)夏装制式衬衣(长袖、短袖)。
首次发长袖制式衬衣2件,使用年限3年,期满换发2件;发短袖制式衬衣3件,热区、亚热区使用年限2年,南北温区使用年限3年,寒区、高寒区使用年限4年,期满换发3件。
(四)单裤、裙子。
首次男士发单裤2条,使用年限2年,期满换发2条;女士发单裤、裙子共2条,款式自选,使用年限2年,期满换发单裤、裙子共2条。
(五)防寒服。
南北温区、寒区、高寒区首次发防寒服1件(南北温区为短款,寒区、高寒区为长款),南北温区使用年限8年,寒区、高寒区使用年限6年,期满换发1件。
第十六条 鞋类
(一)单皮鞋。
首次发单皮鞋1双,使用年限2年,期满换发1双。
(二)皮凉鞋。
热区、亚热区、南北温区首次发皮凉鞋1双,使用年限3年,期满换发1双。
寒区、高寒区长期从事户外执法工作人员首次发皮凉鞋1双,使用年限5年,期满换发1双。
(三)棉皮鞋、毛皮靴。
南北温区首次发棉皮鞋1双,使用年限4年,期满换发1双。
寒区、高寒区首次发毛皮靴1双,使用年限6年,期满换发1双。
第十七条 标志类
(一)帽徽。
男士发大帽徽2枚,女士发大帽徽1枚、小帽徽1枚,损坏后交旧领新。
(二)臂章。
首次发臂章2副,损坏后交旧领新。
(三)肩章。
首次发硬肩章、软肩章、套式肩章各2副,损坏后交旧领新。
(四)胸徽。
首次发硬、软胸徽各2枚,损坏后交旧领新。
(五)胸号。
首次发硬、软胸号各2枚,损坏后交旧领新。
(六)领带。
首次发领带1条,损坏后交旧领新。
(七)腰带。
首次发腰带2条,使用年限3年,期满换发1条。
第五章 配发管理和监督
第十八条 首次配发时,各地应当按照本办法规定的种类和标准配发制式服装和标志。
第十九条 首次配发次年起,各地应当按照本办法规定的种类和标准,根据着装人员申请换发制式服装和标志。着装人员也可在个人年度定额内自主选配制式服装,但须符合执法工作实际需要并满足下列条件:
(一)仅限于选择与自己性别和身材相符的制式服装;
(二)鞋类每年度限选配一双;
(三)防寒服每4年限选配一件。
第二十条 个人年度定额根据本办法规定的配发种类、数量、使用年限、预算定额标准确定,包括分年度定额和年度平均定额两种,具体由各地结合实际确定。
分年度定额根据当年应换发的制式服装及标志数量和预算定额标准计算。第N年年度定额=Σ第N年应换发的制式服装及标志数量×对应的预算定额。
年度平均定额根据全部配发种类、使用年限、预算定额标准计算。年度平均定额=Σ制式服装及标志换发数量×对应的预算定额÷对应的使用年限。
个人年度定额余额指标可以结转使用。
第二十一条 各地应当严格胸号标志管理,确保胸号与行政执法证件编号一致。
第二十二条 制式服装和标志丢失、污损等影响正常执法工作的,按程序予以补发。因开展执法工作导致的,补发费用由单位负担;因个人原因导致的,补发费用由个人负担。
第二十三条 综合行政执法人员辞职、调离或者被辞退、开除的,应当交回所有制式服装和标志。综合行政执法人员退休的,应当交回所有标志。
废旧标志由各地组织统一回收处置。
第二十四条 相关单位和个人违反本办法规定,有下列情形之一的,应当依法依规严肃追究相关责任人责任:
(一)超范围、超标准配发制式服装和标志;
(二)擅自改变制式服装和标志式样;
(三)自主选配时弄虚作假,超出实际工作需要;
(四)擅自赠送、出租、出借制式服装和标志;
(五)不按规定穿着制式服装、佩戴标志,仪容仪表不严肃,屡犯不改;
(六)其他违反本办法规定的情形。
第六章 附 则
第二十五条 各省、自治区、直辖市司法行政、财政部门应当根据本办法,制定本地区综合行政执法制式服装和标志管理实施办法。
地方各级综合行政执法部门可以根据工作需要,制定本部门制式服装和标志具体管理规定,规范制作采购、配发领用、档案管理等行为。
第二十六条 涉及整合生态环境保护、交通运输、农业、文化市场、应急管理、市场监管等执法职能,在更大范围实行跨领域跨部门综合行政执法的,其制式服装和标志管理可以参照本办法执行。
第二十七条 本办法由财政部、司法部负责解释。
第二十八条 本办法自发布之日起施行。《农业专职植物检疫工作人员制服供应办法》(〔1987〕农(农)字第32号)、《沿海和内陆边境水域渔业执法人员制服供应办法》和《内陆水域渔业执法人员制服供应办法》(农渔发〔1996〕5号)、《工商行政管理人员制服管理和发放办法》(工商人字〔1988〕第170号)、《食品药品监督管理人员制式服装及标志供应办法》和《食品药品监督管理人员制式服装及标志式样标准》(食药监财〔2014〕15号)同时废止。
附:1.综合行政执法制式服装和标志式样
2.综合行政执法制式服装和标志预算定额标准
3.综合行政执法队伍统一着装气候区域划分表
| 附2 | ||||
| 综合行政执法制式服装和标志预算定额标准 | ||||
| 序号 | 品名 | 单位 | 单价(元) | |
| 1 | 帽 类 | 大檐帽(卷檐帽) | 顶 | 52 |
| 2 | 大檐凉帽(卷檐凉帽) | 顶 | 47 | |
| 3 | 布面栽绒防寒帽 | 顶 | 59 | |
| 4 | 皮面直毛皮防寒帽 | 顶 | 191 | |
| 5 | 服装类 | 常服 | 套 | 448 |
| 6 | 常服配套衬衣 | 件 | 86 | |
| 7 | 春秋执勤服 | 套 | 360 | |
| 8 | 冬执勤服 | 套 | 490 | |
| 9 | 夏装制式衬衣(长袖) | 件 | 81 | |
| 10 | 夏装制式衬衣(短袖) | 件 | 80 | |
| 11 | 单裤 | 条 | 116 | |
| 12 | 裙子 | 条 | 107 | |
| 13 | 防寒服短款 | 件 | 356 | |
| 14 | 防寒服长款 | 件 | 400 | |
| 15 | 鞋 类 | 单皮鞋 | 双 | 248 |
| 16 | 皮凉鞋 | 双 | 248 | |
| 17 | 棉皮鞋 | 双 | 307 | |
| 18 | 毛皮靴 | 双 | 360 | |
| 19 | 标志类 | 大帽徽 | 枚 | 9 |
| 20 | 小帽徽 | 枚 | 7.2 | |
| 21 | 臂章 | 副 | 4.5 | |
| 22 | 硬肩章 | 副 | 18 | |
| 23 | 软肩章 | 副 | 7.8 | |
| 24 | 套式肩章 | 副 | 5.5 | |
| 25 | 硬胸徽 | 枚 | 8 | |
| 26 | 软胸徽 | 枚 | 3 | |
| 27 | 硬胸号 | 枚 | 8 | |
| 28 | 软胸号 | 枚 | 2.5 | |
| 29 | 领带 | 条 | 21 | |
| 30 | 腰带 | 条 | 50 | |
综合行政执法制式服装和标志式样


















附2
综合行政执法制式服装和标志预算定额标准序号品名单位单价(元)1帽 类大檐帽(卷檐帽)顶522大檐凉帽(卷檐凉帽)顶473布面栽绒防寒帽顶594皮面直毛皮防寒帽顶1915服装类常服套4486常服配套衬衣件867春秋执勤服套3608冬执勤服套4909夏装制式衬衣(长袖)件8110夏装制式衬衣(短袖)件8011单裤条11612裙子条10713防寒服短款件35614防寒服长款件40015鞋 类单皮鞋双24816皮凉鞋双24817棉皮鞋双30718毛皮靴双36019标志类大帽徽枚920小帽徽枚7.221臂章副4.522硬肩章副1823软肩章副7.824套式肩章副5.525硬胸徽枚826软胸徽枚327硬胸号枚828软胸号枚2.529领带条2130腰带条50
附3
综合行政执法队伍统一着装
气候区域划分表



